動作
h1. Wiki
Source Code from GitHub
https://github.com/ronknight/InventorySystem
若是要用此open source
- XAMPP (或者說PHP版本不可以太新): 可用XAMPP 8.0.0, 不可用XAMPP 8.2.4
- 所有檔案要放在"InventorySystem"資料夾之下

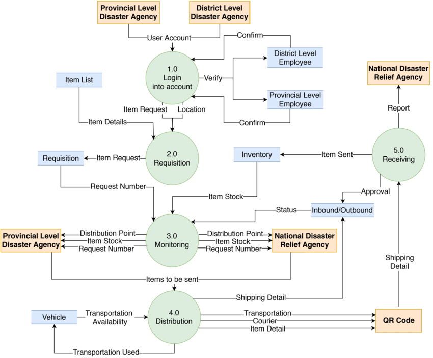
Inventory Management Design For A Rapid Disaster Relief, Towards Internet Of Things (IOT) Potential
https://www.researchgate.net/publication/337708860_INVENTORY_MANAGEMENT_DESIGN_FOR_A_RAPID_DISASTER_RELIEF_TOWARDS_INTERNET_OF_THINGS_IOT_POTENTIAL
!Model-of-To-be-data-flow-diagram.png!
h1. Local server w/ raspberry pi
(Arduino 似乎不行安裝 Apache+MySQL)
https://ithelp.ithome.com.tw/articles/10213111
h1. raspberry pi as Wifi AP
是由 Sashiba Chou 於 約 5 小時 前更新 · 8 個修訂版